臺中市德水園身心障礙教養院
購物車 我要捐款
  • 認識德水園
  • 服務項目
  • 最新消息
    • 最新公告
    • 活動訊息
    • 徵才訊息
    • 物資需求
  • 捐款物資專區
    • 物資專區
  • 捐助徵信
    • 捐款徵信
    • 捐物徵信
    • 勸募徵信
  • 我要捐款
    • 募款餐會
    • 一般捐款
    • 愛心認養
  • 電子期刊
  • 聯絡我們
  • 租稅健康平等專區
  • 家長(屬)專區
    • 租稅健康平等專區
    • 家長會訊息
    • 社會福利資訊
    • 其他園區相關訊息

家長(屬)專區

  • 首頁
  • 家長(屬)專區
  • 第八屆第二次家長(屬)會 會議記錄

訊息分類

  • 租稅健康平等專區
  • 家長會訊息
  • 社會福利資訊
  • 其他園區相關訊息

img_container

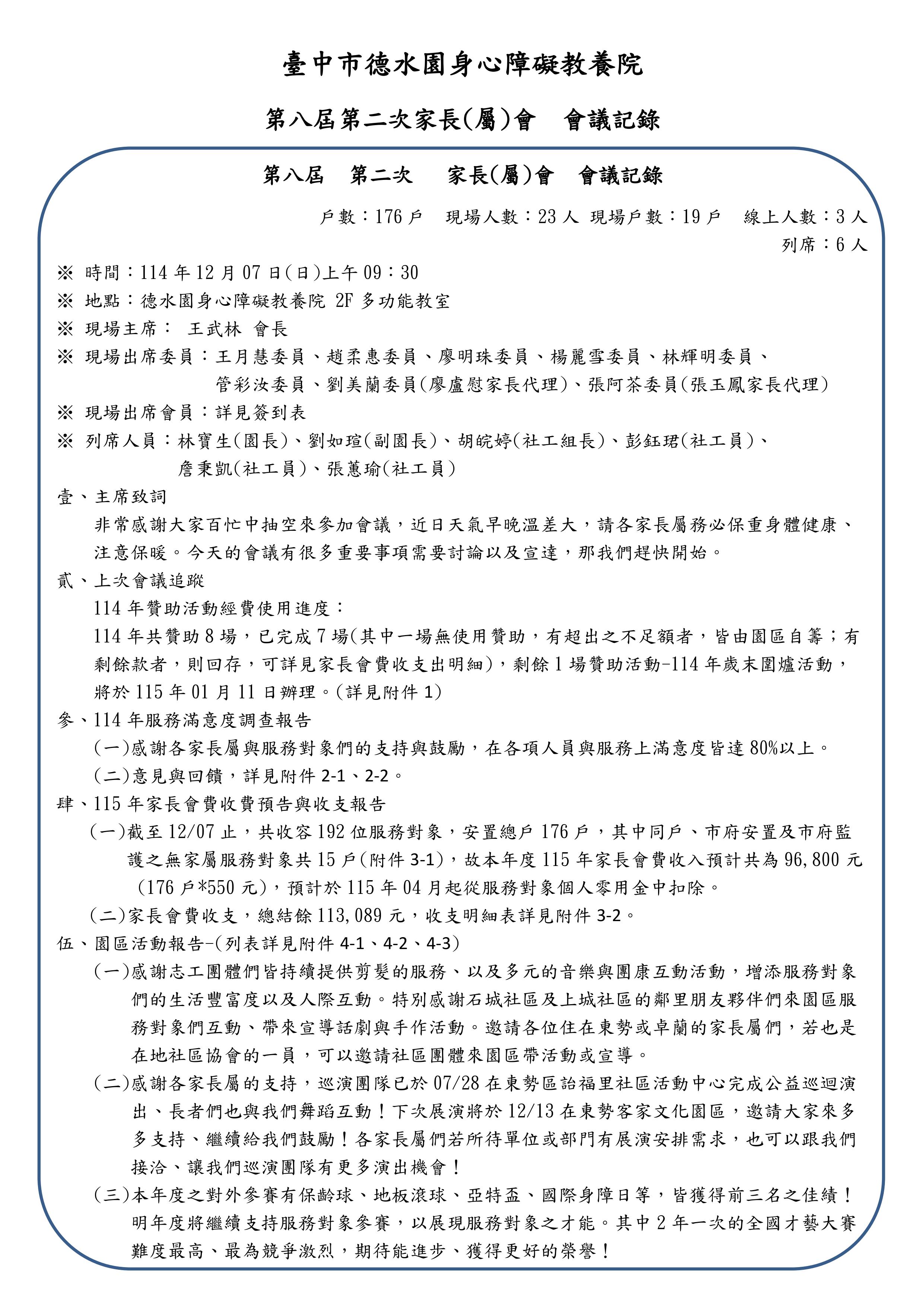
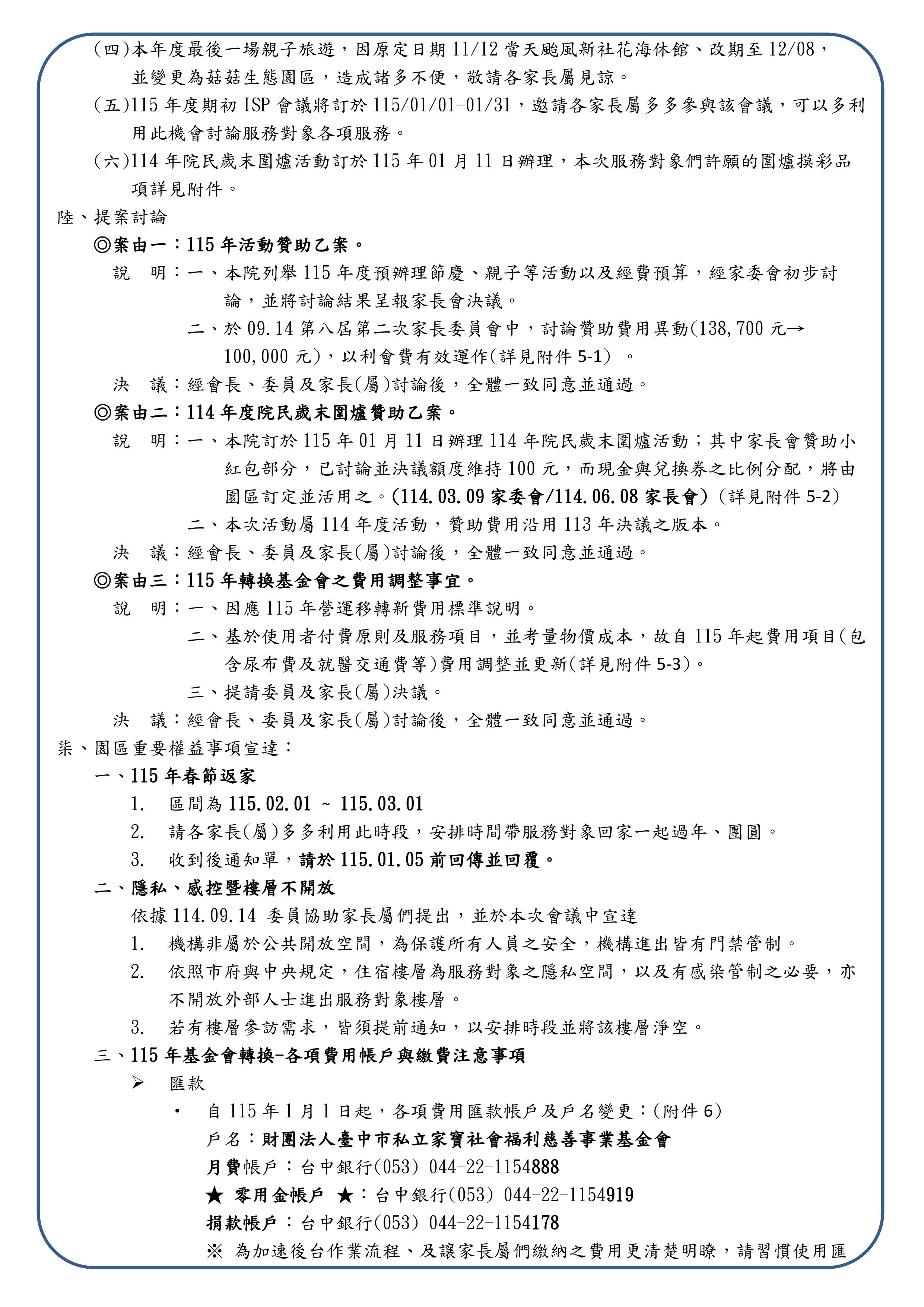
第八屆第二次家長(屬)會 會議記錄

2025-12-16
Line分享

 

 


回上一頁
臺中市德水園身心障礙教養院
42346台中市東勢區茂興里東蘭路212-1號 04-2588-5959 04-2588-5353 tcsdsy@gmail.com 瀏覽人數:923249
財團法人臺中市私立家寶社會福利慈善事業基金會經營管理
臺中市德水園身心障礙教養院
電子報訂閱

我們將會不定期發送電子報

Follow us
© Copyright 2026 臺中市德水園身心障礙教養院, All Rights Reserved.
Designed by 谷辰網頁設計公司谷辰網路資訊